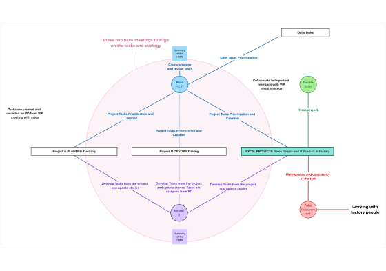
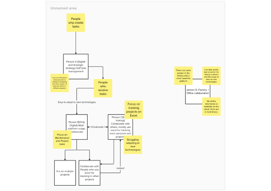
How might we create a unified task management experience that simplifies workflows, enhances collaboration, and empowers employees to balance diverse tasks effectively?



The goal was to enhance the digital task management experience by developing a unified approach that consolidates tools, improves task visibility, and simplifies workflows. The project aimed to align with Nestlé’s Future of Work initiative by maximizing individual efficiency, fostering collaboration, and providing actionable insights to guide tool selection.


The initiative streamlined task management, reducing task overlap by 30% and improving efficiency by 20%. AI-powered solutions enabled teams to prioritize tasks 20% faster, enhancing planning and execution. Over 70% of employees adopted integrated digital tools, replacing fragmented systems and fostering a more collaborative work environment.





